地下工程防水技术规范最新版实施,影响与观点探究

地下工程防水技术规范最新版实施,影响与观点探究

眉开眼笑 2024-11-10 诚聘英才 989 次浏览 2个评论

随着城市化进程的加速,地下工程建设日新月异,防水技术的重要性愈发凸显,本周地下工程防水技术规范的最新版发布,引起了行业内外的广泛关注,新规范不仅标志着我国在地下工程防水技术方面的最新成果,也反映了行业对未来发展的期许,本文将围绕这一新版规范展开论述,探讨其实施带来的影响,并阐述个人观点。

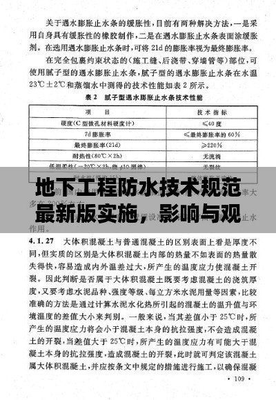
新版地下工程防水技术规范概述

本次更新的防水技术规范,内容涵盖了从材料选择、设计原则、施工工艺到质量检测等全方位的要求,新规范强调防水系统的全面性和系统性,注重工程的安全性和耐久性,其中涉及的要点包括新型防水材料的应用、防水层的结构设计优化、施工流程的标准化等。

正反方观点分析

正方观点:

1、提升工程质量:新规范通过引入更严格的防水标准和要求,能够有效提升地下工程的质量和安全性,规范化的施工流程将减少工程中的安全隐患,降低因水损害导致的工程质量问题。

地下工程防水技术规范最新版实施,影响与观点探究

地下工程防水技术规范最新版实施,影响与观点探究

2、促进技术创新:新规范的实施将推动行业进行技术创新和研发,为了满足规范要求,企业会不断研发新型防水材料和技术,从而推动整个行业的科技进步。

3、提高工程寿命:通过优化防水层的结构设计,新版规范将使地下工程的耐久性得到增强,延长工程的使用寿命。

反方观点:

1、实施难度大:新版规范引入了许多新的技术和材料要求,对于施工单位来说,需要一定的时间和资源来适应和掌握这些新要求,短期内可能会增加施工难度和成本。

2、成本增加:为了满足新规范的要求,可能需要采用更昂贵的防水材料和技术,从而导致地下工程的成本上升。

地下工程防水技术规范最新版实施,影响与观点探究

3、过渡期问题:在新旧规范过渡期间,可能会出现一些工程因按照旧规范建设而未能达到新规范要求的情况,造成一定的混乱和争议。

个人立场及理由

个人认为新版地下工程防水技术规范的实施是一项积极的举措,虽然短期内可能会增加施工难度和成本,但从长远来看,这对于提升工程质量、促进技术创新、提高工程寿命具有重大意义,作为地下工程建设的一份子,我们应该积极响应新规范的要求,不断提升自身的技术水平和创新能力,为地下工程的发展做出贡献。

对于实施过程中可能出现的问题和困难,我们也应该给予充分的重视和应对,加强培训,提高施工人员的技能水平;加强监管,确保工程按照新规范要求进行;做好过渡期的衔接工作,避免新旧规范之间的冲突。

地下工程防水技术规范的最新版实施,既是挑战也是机遇,通过对其深入研究和分析,我们可以发现新规范在提升工程质量、促进技术创新等方面具有显著的优势,其实施过程中可能会面临一些困难和挑战,但只要我们充分认识到这些困难并采取相应的应对措施,相信一定能够顺利推进新规范的实施,为地下工程的发展做出更大的贡献,希望行业内外各方共同努力,推动地下工程防水技术的不断进步,为城市化进程提供坚实的技术支撑。

转载请注明来自湖北天正建设工程咨询有限公司,本文标题:《地下工程防水技术规范最新版实施,影响与观点探究》

百度分享代码,如果开启HTTPS请参考李洋个人博客

发表评论

快捷回复:

评论列表 (暂无评论,848人围观)参与讨论

还没有评论,来说两句吧...

网友昵称:多少
多少游客 沙发
24-11-18 回复
▇▇▇▇▇▇两夫妻在家光 着大度尺 66aabb.COM ▇▇▇▇▇▇▇▇▇▇▇▇两夫妻在家光 着大度尺 66aabb.COM ▇▇▇▇▇▇▇▇▇▇▇▇两夫妻在家光 着大度尺 66aabb.COM ▇▇▇▇▇▇
网友昵称:d
d游客 椅子
24-11-19 回复
▇▇▇▇▇▇美白皙女友答应 爱爱无套多姿势 66aabb.COM ▇▇▇▇▇▇
▇▇▇▇▇▇美白皙女友答应 爱爱无套多姿势 66aabb.COM ▇▇▇▇▇▇
▇▇▇▇▇▇美白皙女友答应 爱爱无套多姿势 66aabb.COM ▇▇▇▇▇▇
Top